Skip to main content
Feedback
LinkedIn
X
Email
Copy Link
Security Guide
LinkedIn
X
Email
Copy Link
Home
Local Edition 6.x.x
Security Guide
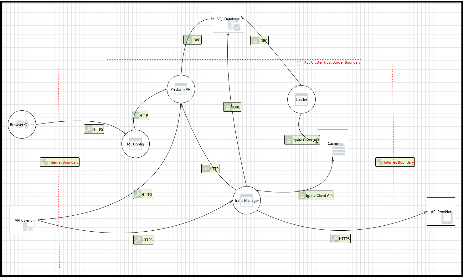
Threat Model
Threat Model
Provide Feedback
Was this topic helpful?
Yes
No
Previous Topic
Ports Used By Local Edition
Next Topic
Securing Images Against Vulnerabilities